最高人民法院關于印發基層人民法院管轄第一審知識產權民事、行政案件有關事項的通知
發布時間:2025-09-28 訪問次數:971
法〔2025〕167號
最高人民法院
關于印發基層人民法院管轄第一審知識產權民事、行政案件有關事項的通知
各省、自治區、直轄市高級人民法院,解放軍軍事法院,新疆維吾爾自治區高級人民法院生產建設兵團分院:
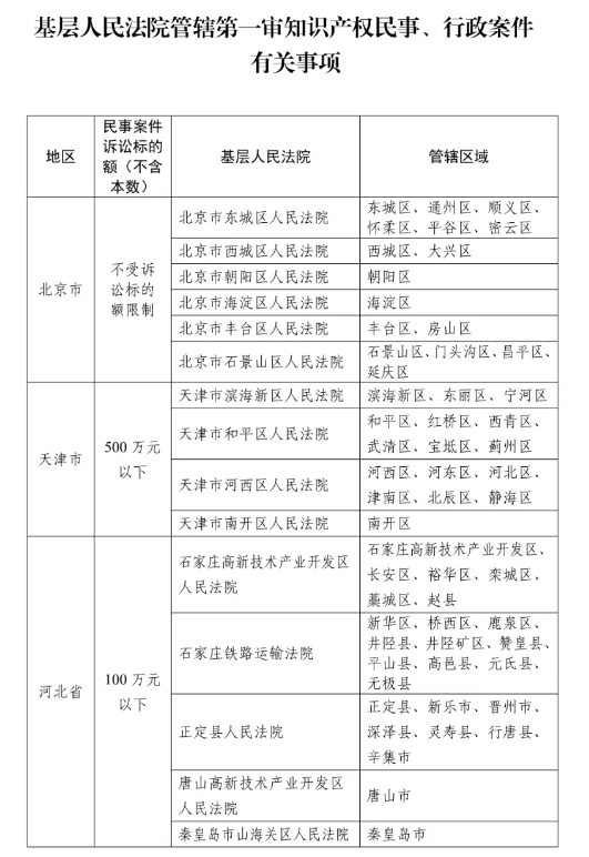
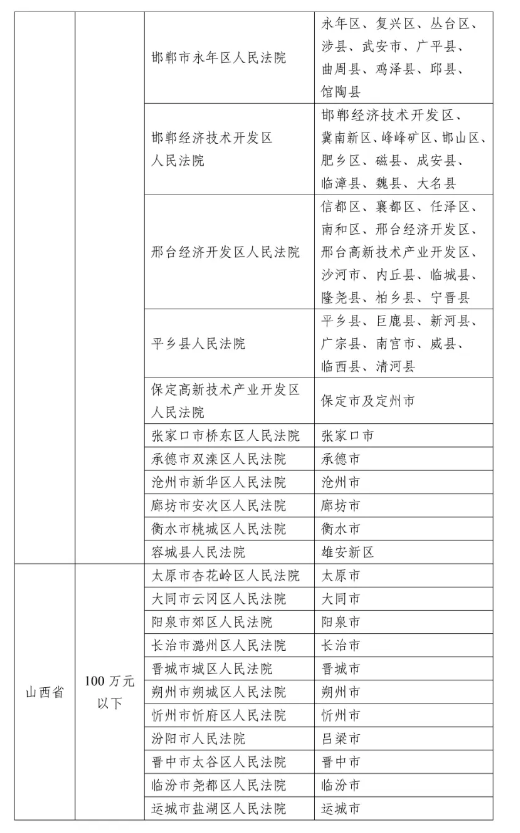
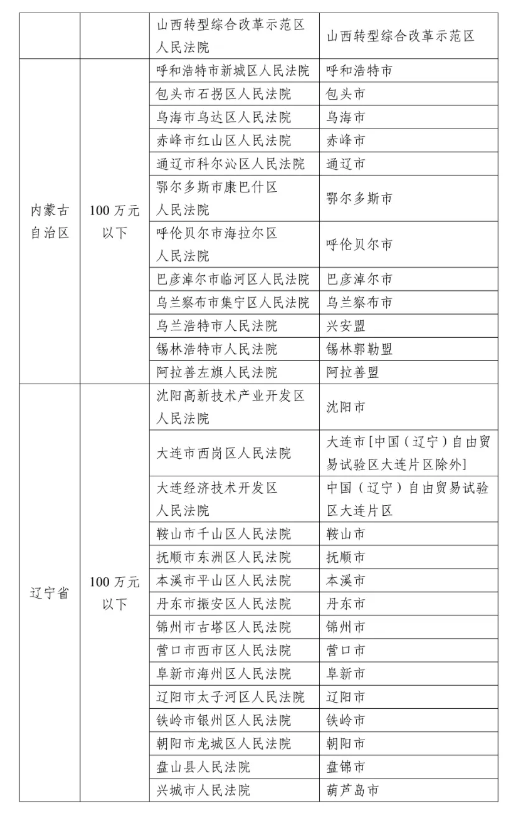
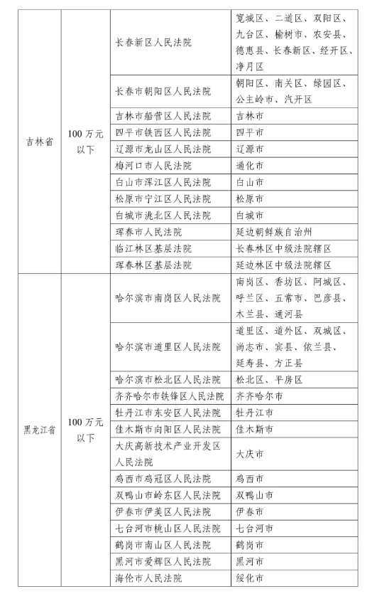
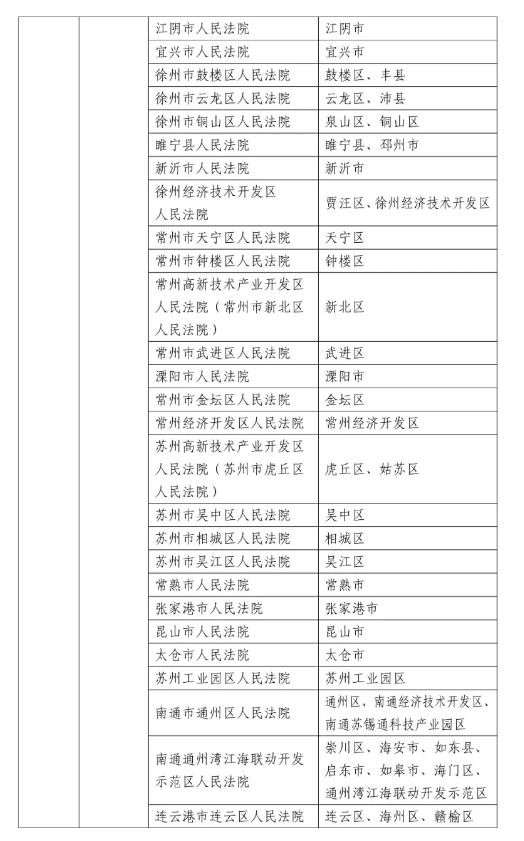
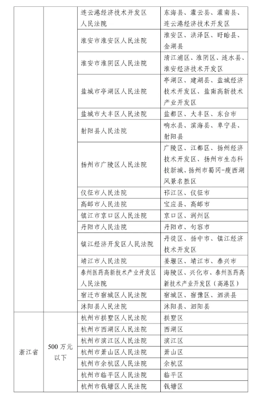
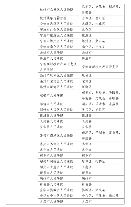
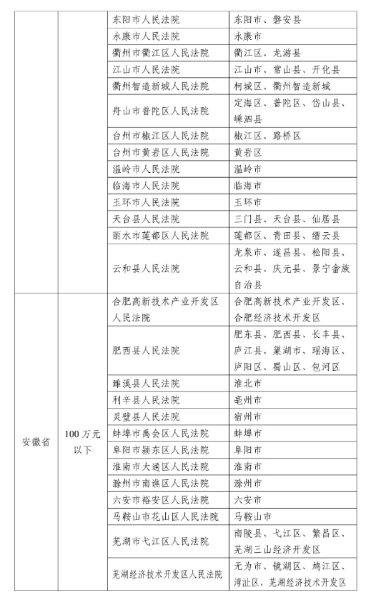
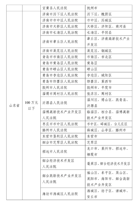
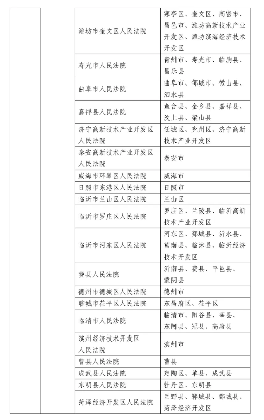
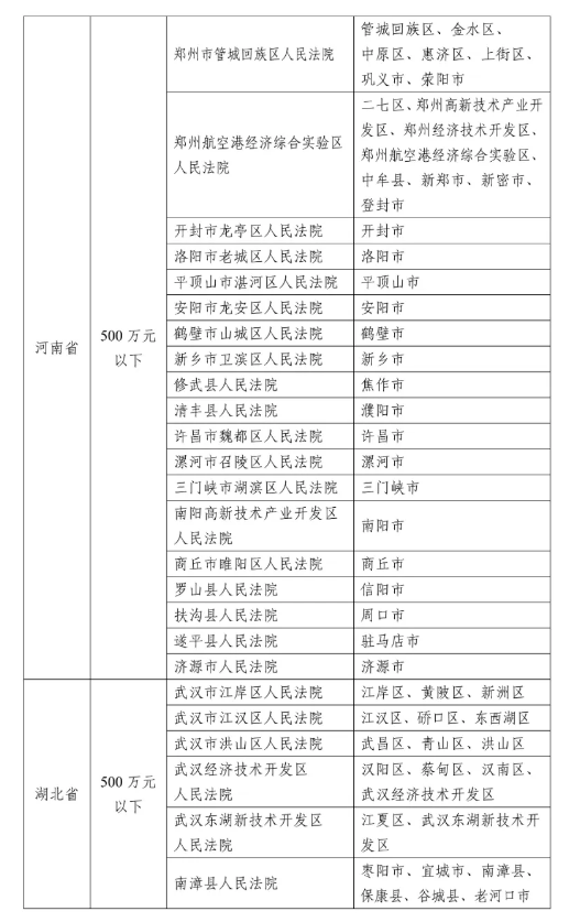
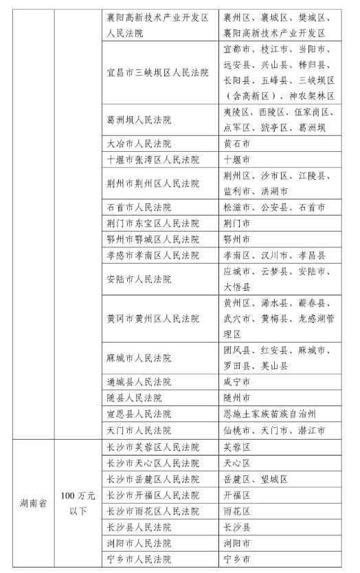
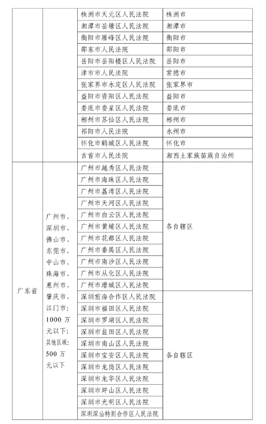
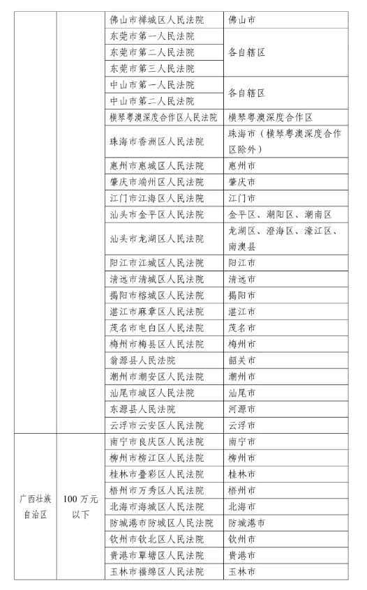
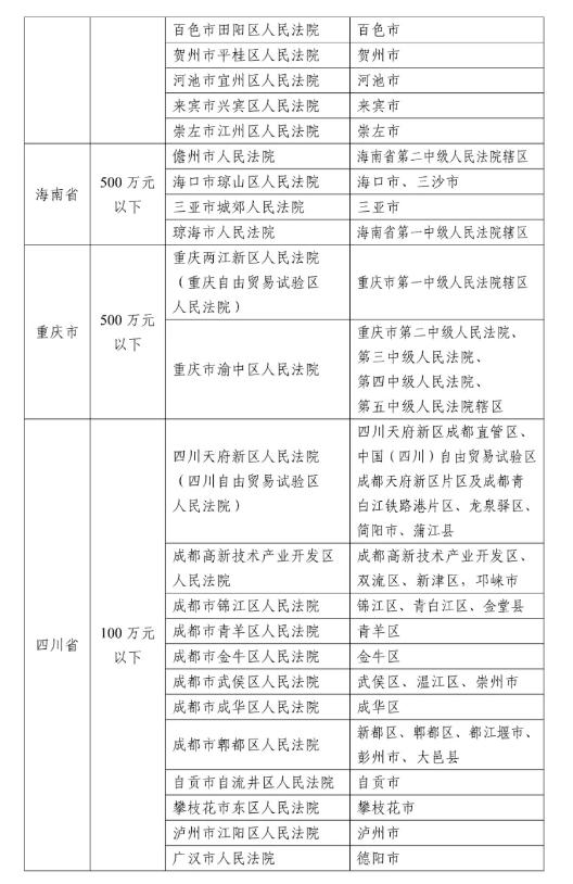
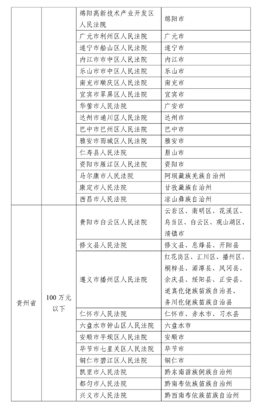
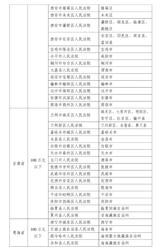
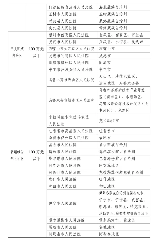
根據《最高人民法院關于第一審知識產權民事、行政案件管轄的若干規定》(法釋〔2022〕13號),結合知識產權審判實際,最高人民法院對具有知識產權民事、行政案件管轄權的基層人民法院及其管轄區域作了調整。現予以印發,自2025年10月1日起施行。
《最高人民法院關于印發基層人民法院管轄第一審知識產權民事、行政案件標準的通知》(法〔2022〕109號)同時廢止。本通知施行前已經受理的案件,仍按照原標準執行。
特此通知。
最高人民法院
2025年9月23日























編輯: 梅瑰 曹波
文章出處: 最高人民法院
